解读企业创业板上市的条件、流程及优势




  一创业板上市的特点:


  创业板市场是我国多层次资本市场格局的重要组成部分(我国资本市场的大体格局共五个层次:主板、中小板、创业板、全国股份转让系统和区域性场外市场),主要服务于规模相对较小的自主创新及具有较高成长性的创业企业。创业板在深圳证券交易所运行,发行上市遵照《公司法》、《证券法》和《首次公开发行股票并在创业板上市管理办法》,相比主板和中小板,发行上市条件较低。创业板上市企业体现为“两高六新”——高科技、高成长;新经济、新服务、新农业、新材料、新能源和新商业模式,对于新商业模式,主要包括连锁经营、收益分成、虚拟经济等。


  二创业板上市的条件:


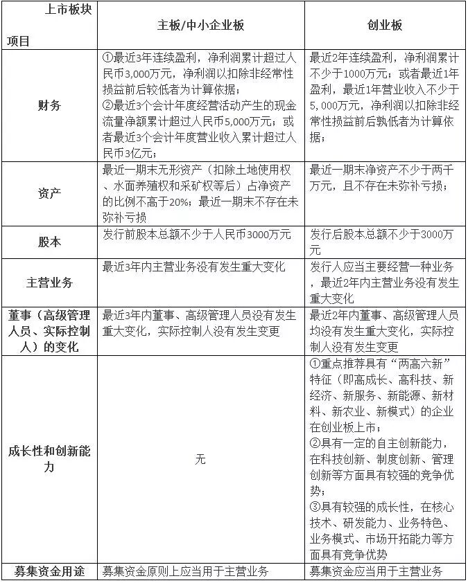
  相比主板和中小板,创业板的上市条件要求较低,主要体现在以下几个方面:财务、资产、股本、主营业务、董事(高级管理人员、实际控制人)的变化、成长性和创新能力、募集资金用途等。具体如下表:




  三创业板上市的流程:


  创业板上市发行审核流程:


  ◆具体流程如下图:





  四创业板上市的审核重点:


  针对创业企业的特点,创业企业的业务内含(产品及服务)及其创新、创业企业的成长性及其持续盈利能力,始终是监管部门的审核重点、审核主线。该主线引申出以下监管或审核重点:


  1、创业企业的业务集中是创业板的基本要求。发行人应当主要经营一种业务,其生产经营活动符合法律、行政法规和公司章程的规定,符合国家产业政策及环境保护政策。一种业务并不是说企业只能经营一种产品。


  2、与发行人成长性及持续盈利能力重要相关的几个因素在审核中受重点关注,包括行业情况、技术情况、团队情况、会计情况等。


  3、行业情况主要关注目前的行业规模、成长性、持续性;关注行业的集中程度;关注行业的政策和环境,是否具有实实在在的政策支持;处于上下游行业的位置及是否处于强势地位;潜在的竞争,特别是高毛利率的情况,是否能够长期维持,先发优势是否明显等。


  4、技术情况主要关注技术的先进性、创新性及实用性,是否经历过市场的充分考验;关注技术应用的时机;关注核心技术的来源等。


  5、团队情况主要关注团队的执行能力,应变和创新能力,团队的凝聚力等以考察发行人是否具备持续的创新能力。


  6、会计情况则主要关注在新商业模式下某些特殊商业模式或商业行为的收入确认问题,无形资产的确认和计量问题,资产减值、主要税收政策、税种、税率、税负减免。


  7、募集资金投向。承主板监管从严的理念,对创业板募集资金使用提出更加从严的要求,与此同时,为体现创业板特点,在强化监管的前提下,创业板募集资金使用应当体现灵活性。


  8、强化未来三年发展规划的披露,以进一步引导创业企业的持续盈利能力和发展方向,要求发行人的规划应当与发行人的资源、招股书及其他章节具有逻辑一致性,不能是自己盲目吹嘘的“镜中月、水中花”。


  9、为构建持续发展的发行人主体及其组织基础,强化准入主体的诚信规范,创业板在规定发行人主体的定量标准、存续时间、业务技术及其创新等实质性要求的基础上,对发行人的主体的诚信、规范提出具体要求,主要表现在股权、独立性、公司治理、内控制度、会计基础工作规范、资金管理制度、章程、董监高资格等方面,尤其是突出了创业板审计委员会的作用。具体有:


  ①创业板延伸控股股东或实际控制人的诚信合规底线,除要求发行人外,创业板要求发行人的控股股东及其实际控制人最近三年内不存在重大违法行为。


  ②发行人的控股股东及其实际控制人应当对招股说明书出具确认意见。同时,对控股股东或实际控制人等所持公司股份实行严格的限售制度。


  ③股权清晰。控股股东和受控股股东、实际控制人支配的股东所持发行人的股份不存在重大权属纠纷。


  ④特别关注发行前一年内新增股东的情况,防止PE腐败,防止对赌性条款对发行人稳定性及持续经营的影响,同时交易所规定,对申报前(以证监会正式受理时间为准)6个月内新增股东所持有的股份应当自完成工商变更登记之日起禁售3年。


  ⑤发行人资产完整,业务及人员、财务、机构独立,具有完整的业务体系和直接面向市场独立经营的能力。与控股股东、实际控制人及其控制的其他企业间不存在同业竞争,以及严重影响公司独立性或者显失公允的关联交易。


  ⑥发行人具有完善的公司治理结构,依法建立健全股东大会、董事会、监事会以及独立董事、董事会秘书、审计委员会制度,相关机构和人员能够依法履行职责。


  ⑦发行人会计基础工作规范,财务报表的编制符合企业会计准则和相关会计制度的规定,在所有重大方面公允地反映了发行人的财务状况、经营成果和现金流量,并由注册会计师出具无保留意见的审计报告。


  ⑧发行人内部控制制度健全且被有效执行,能够合理保证公司财务报告的可靠性、生产经营的合法性、营运的效率与效果,并由注册会计师出具无保留结论的内部控制鉴证报告。


  ⑨发行人具有严格的资金管理制度,不存在资金被控股股东、实际控制人及其控制的其他企业以借款、代偿债务、代垫款项或者其他方式占用的情形。


  ⑩发行人的公司章程已明确对外担保的审批权限和审议程序,不存在为控股股东、实际控制人及其控制的其他企业进行违规担保的情形。


  五境内创业板上市的优势:


  1、在境内创业板上市的成本远远低于在境外创业板上市,根据深交所提供的材料进行对比,在境内创业板上市只相当于香港创业板1/2、相当于纳斯达克1/3的;


  2、企业在首次公开发行以后,在证券交易所挂牌上市,上市之后的二级市场股票价格=每股盈余×二级市场市盈率。当前境内创业板二级市场的平均市盈率高达130倍,而境外创业板的市盈率则在20-40之间,境内创业板二级市场的市盈率要高的多,这意味股东的账面价值要高很多;


  3、在境内上市公司的股票能够维持相对较高的换手率,换手率越高,意味股票的交投越活跃,人们购买该只股票的意愿越高,意味着股票流通性好,进出市场比较容易,也能保证企业的人气比较旺盛;


  4、在境内上市能够形成一个辐射国内市场的广告效应,提升企业知名度。中国有那么多的电子计算机交易终端,股市的投资者就是上市公司的“活广告”,无形的宣传效应很容易体现出来;


  5、相比在境外创业板上市,境内上市的发审更加便利,且周期较短,包括法律文件的起草准备成本也大大降低。


本微信所推送文章,除确实无法确认作者外,我们都会注明作者和来源。如认为有问题请联系我们,我们会立刻处理,并表示歉意,谢谢!财务管理文章投稿及联系事宜,请发至邮箱:shuiyueqibing@foxmail.com.转载请注明作者信息及出处。

微信公众号:dcflnsrjlb

点击“阅读原文”查看本月课程安排